₫ VND
¥ 人民币
₫ VND
Vietnamese
Vietnamese
繁体中文
简体中文
English
+852 54874152
Trang chủ
Sản phẩm bán chạy nhất
Latest Products
Đăng nhập/Đăng ký
Thực đơn
Trang chủ
Sản phẩm bán chạy nhất
Latest Products
Trang đầu
Máy rửa chén
Máy rửa bát đĩa nang R1 nhà không được cài đặt máy rửa bát đĩa nhỏ, mẹ và trẻ em khử trùng và sấy khô một
Máy rửa bát đĩa nang R1 nhà không được cài đặt máy rửa bát đĩa nhỏ, mẹ và trẻ em khử trùng và sấy khô một
{{ product.price_format }}
{{ product.origin_price_format }}
tồn kho:
Có hàng
Hết hàng
SKU:
{{ product.sku }}
mô hình:
{{ product.model }}
{{ variable.name }}
{{ value.name }}
Thêm vào giỏ hàng
Mua ngay bây giờ
Thêm yêu thích
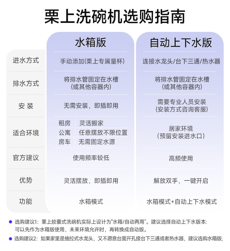
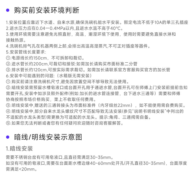
Chi tiết sản phẩm